首页
平台资讯
校园动态
教研活动
信息技术
资源中心
自主选学
通知公告
站内搜索
日
一
二
三
四
五
六
按标题
按发布人
按来源
新闻内容
平台资讯
通知公告
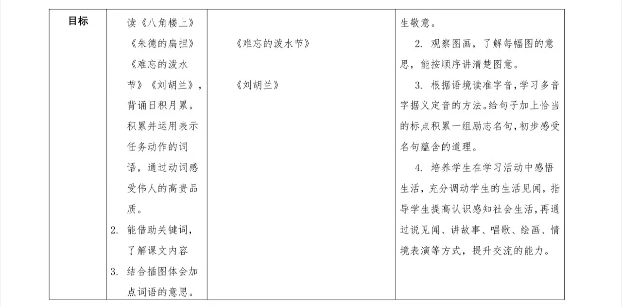
城子河区名师工作室精准赋能 打造小学数学高效课堂 —— 说・授・评三位一体闭环教研活动纪实
文脉相承 语润城乡——2026年全省小学语文作业育人模式一体化创新研讨培训活动在鸡西举行
聚焦名师示范引领 深耕高效数学课堂——城子河区成功举办小学数学名师示范课活动
分级课程共研 点亮童趣未来——鸡东镇托幼中心园本教研活动纪实
喜报!我市教育系统1名教师荣获2026年黑龙江省五一劳动奖章(巾帼标兵)荣誉称号
市教育局开展“奋进‘十五五’ 巾帼建新功”“中国梦·劳动美”全市职工宣讲团巾帼劳模工匠走进直属中小学校活动
【绿动鸡西 你我共建】市教育局开展2026年春季义务植树活动
鸡西市圆满承办2026年全省初中基于评价改革导向的课堂教学改进教研活动
精准研评明路径 以评促建启新程——全省中考命题质量评估培训在鸡西市顺利举行
传承红色基因 弘扬老航校精神 ——密山老年大学开展主题阅读活动
更多
关于举办鸡西市中小学教师人工智能赋能课堂教学技能大赛的通知
关于鸡冠区域内2026年小学新一年入学预报名的通知
2025年度直属民办学校 年检评估、信用信息评价结果公告
关于开展2026年上半年中小学教师资格认定工作的通知
鸡西市信息技术教育中心关于开展2026年基础教育人工智能应用案例征集活动的通知
关于开展2026年鸡西市教师自主选学管理平台人工智能教育融合专题研修的通知
鸡西市校外培训机构“白名单”“黑名单”公示
鸡西市2026年寒假校外培训机构规范管理告知书
鸡西市“双减”工作专门协调机制办公室关于2026年寒假期间校外培训致家长的一封信
关于鸡西市具备招收和培养国际学生资格学校备案名单的公示
更多
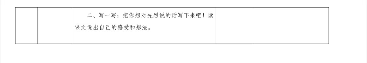
二年级上册第六单元作业设计
来源:
和平小学
作者:
唐明
发布日期:
2024/6/5 21:34:01
一审:
二审:
三审:
相关推荐
精研数量关系 赋能课堂提质 —鸡西市和平小学一年组开展集体教研活动
2026/05/25
劳动最光荣 ---鸡西市和平小学劳动教育周活动精彩回顾
2026/05/25
家校同心筑成长 携手共育待花开 ——和平小学开展家庭教育经验分享暨“共育先锋”五星家长颁奖活动
2026/05/18
聚焦童话课堂,深耕单元作业,共研提质路径
2026/05/17
深耕地方课程 厚植家国情怀
2026/05/15
和平小学开展2026年防灾减灾宣传周地震应急疏散演练活动
2026/05/08
翰墨润心 笔展师魂 ---鸡西市和平小学举办青年教师基本功大赛
2026/04/28
行走课堂 知行万里 —— 和平小学五年级跨地域研学实践活动圆满落幕
2026/04/22
书蕴匠心 文启新程 ——和平小学开展语文大单元作业设计专题教研活动
2026/04/10
书蕴匠心 文启新程
2026/04/08
主办单位:鸡西市教育局
承办单位:鸡西市信息技术教育中心
地址:鸡西市鸡冠区电台路30号
备案号:黑ICP备09001879号
黑公网安备 23030202000012号