鸡西市教育局关于遴选医疗机构的公告
为贯彻落实《黑龙江省结核病防治规划(2025-2030年)》,科学规范开展秋季开学学校结核病筛查工作,保障师生健康,鸡西市教育局现面向社会公开遴选具备相应资质的医疗机构,承担全市学校新生结核病筛查服务。现将有关事项公告如下:
一、项目概况
1. 项目名称:鸡西市2025年秋季开学学校结核病筛查医疗服务项目
2. 服务内容:鸡西市市本级需要开展筛查的学生。
3. 服务周期:2025年10月-12月。
4. 服务地点:鸡西市市本级各相关学校。
二、遴选条件
1. 具有独立法人资格,持有有效的《医疗机构执业许可证》,诊疗科目包含结核病诊疗相关内容。
2. 具备开展TST、胸部DR、IGRA等筛查项目的技术能力、相应设备及专业团队(含采样、检测、结果判读、信息录入人员)。
3. 在学生所在校园内完成基本筛查工作。
4. 团队成员具备相应执业资格和丰富结核病筛查经验,能满足技术需求。
5. 可开通筛查异常学生转诊绿色通道,及时转诊至结核病定点医疗机构。
6. 遵守《中华人民共和国传染病防治法》《学校结核病防控工作规范(2017版)》等法规政策,按项目要求开展工作。
7.鉴于项目中TST检测阳性学生需入院做DR等进一步检查,申报仅限于鸡西市域内医疗机构。
三、遴选程序
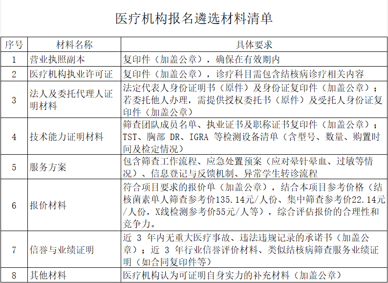
1. 报名及材料提交:有意向的医疗机构在规定时间内提交报名材料(详见附件)。
2. 资格审查:对医疗机构资质、材料完整性等进行初步审核。
3. 综合评审:从资质条件(20分)、技术能力(35分)、服务方案(15分)、报价(20分)、信誉与业绩(10分)等维度综合评分,共计100分。
4. 结果公示:评审结果在鸡西教育网公示,公示期满无异议后确定合作机构。
四、报名及相关事宜
1. 报名时间:2025年10月15日-2025年10月17日
2. 报名地点:鸡西市教育卫生保健所
3.报名方式:有意者,请将报名材料发送到邮箱jxjywsbjs@163.com,联系人李佩桥13149674999
4. 其他:不接受联合体报名,不允许转包或违法分包。
特此公告。
鸡西市教育局
2025年10月15日



黑公网安备 23030202000012号